星空网络外围官网

您的位置:星空网络外围官网 > 资讯 >

无线遥控开关的神奇原理与分类解析

发布时间:2024-01-17 09:53
标签:
随着科技的不断进步和国家经济的飞速发展,遥控开关已经成为千家万户生活中不可或缺的电器。...

随着科技的不断进步和国家经济的飞速发展,遥控开关已经成为千家万户生活中不可或缺的电器。无论是灯具、电视还是空调,都纷纷配备了遥控开关,使得人们的生活更加便捷。本文将深入探讨无线遥控开关的原理和分类,揭开这项科技背后的神秘面纱。

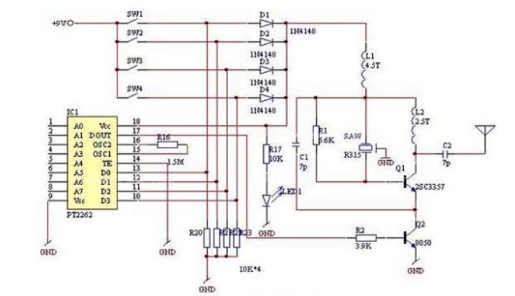
一、无线遥控开关的原理

无线遥控开关主要由发射器和接收器两部分组成。发射器将控制者的按键操作编码并调制成射频信号,然后通过无线信号发送出去,类似于一个编码器。接收器则负责接收无线信号,并进行解码,将其转化为相应的控制信号,然后控制相应的电路工作。这种原理使得无线遥控开关在工业控制和智能家居领域得以广泛应用。

无线遥控开关的神奇原理与分类解析

二、无线遥控开关的组成

常见的无线遥控开关主要分为发射和接收两个部分。发射部分包括遥控器和发射模块,而接收部分则采用超外差和超再生接收方式。遥控器作为一个整体独立使用,而遥控模块则作为一个元件被引出。接收部分则通过超再生解调电路在间歇振荡状态下实现再生检波电路。

三、无线遥控开关的分类

 随着科技不断发展,无线遥控开关种类和功能愈加繁多。根据传输控制指令信号的载体可分为无线电遥控、超声波遥控、红外线遥控;按信号的编码方式不同可分为频率编码和脉冲编码;根据传输通道数可分为多通道遥控和单通道;按同一时间能够传输的指令数目可分为单路和多路遥控;最后,根据指令信号对被控目标的控制技术,可分为开关型和比例型遥控。

本文详细介绍了无线遥控开关的原理和分类,为读者提供了全面的认识。尽管遥控开关在人们眼中充满神奇,但其技术原理在现代科技高度发达的今天,实际上相当简单。通过本文,读者将对这一现代生活中不可或缺的科技产品有更深层次的了解。

发表评论
请自觉遵守互联网相关的政策法规,严禁发布色情、暴力、反动的言论。
评价:
用户名: 验证码:点击我更换图片
免责声明:本文仅代表作者个人观点,与妈妈宝宝网无关。其原创性以及文中陈述文字和内容未经本站证实,对本文以及其中全部或者部分内容、文字的真实性、完整性、及时性本站不作任何保证或承诺,请读者仅作参考,并请自行核实相关内容。
 靠谱盛凯国际(官方)网站/网页版登录入口/手机版登录入口-最新版(已更新) 188BET最新真人排名(官方)网站/网页版登录入口/手机版登录入口-最新版(已更新) 永利外围靠谱导航(官方)网站/网页版登录入口/手机版登录入口-最新版(已更新) PM娱乐城正规最大推荐(官方)网站/网页版登录入口/手机版登录入口-最新版(已更新) 雷火竞技真人滚球官方(官方)网站/网页版登录入口/手机版登录入口-最新版(已更新) 最大雷火竞技体育(官方)网站/网页版登录入口/手机版登录入口-最新版(已更新) 188BET正规足球(官方)网站/网页版登录入口/手机版登录入口-最新版(已更新) 盛凯国际最新现金(官方)网站/网页版登录入口/手机版登录入口-最新版(已更新)